2月2日,沪渝高速公路武汉至黄石段“四改八”改扩建项目正式通车。被誉为“楚天第一路”的武黄高速以双向八车道的崭新面貌面世,武汉开车至鄂州、黄石分别实现30分钟、40分钟直达。

武黄高速
武黄高速公路是湖北省建设的第一条高速公路,于1991年通车,串联中国光谷、鄂州临空经济区、黄石经开区等产业区域,联接花湖货运机场,长期承担武汉至黄石及周边地区的客货运输任务,随着沿线经济快速发展,日均车流量激增至10万余辆,拥堵问题日益突出,亟须扩容以满足交通需求。

武黄高速
2023年12月,由湖北交投集团投资建设的武黄改扩建项目正式启动。本次改扩建全长37.4公里,将原有双向四车道拓宽为双向八车道,设计时速120公里。道路日均通行能力从5万辆提升至10万辆以上,将有效疏解区域交通压力,助力物流降本增效。

武黄高速改扩建示意图
湖北交投鄂东建设公司相关负责人介绍,本次改扩建新建了包括王家湾中桥在内的8座大中型高架桥,实现关键节点的立体跨越。

与此次改扩建同步完成的“楚天舒·武昌鱼”服务区
武黄高速最西端通过高新三路进入武汉城区。今年1月1日,高新三路(三环线-外环线)高架已通车,市民驾车从新武东收费站到三环线武黄立交,最快只需7分钟。

高新三路高架
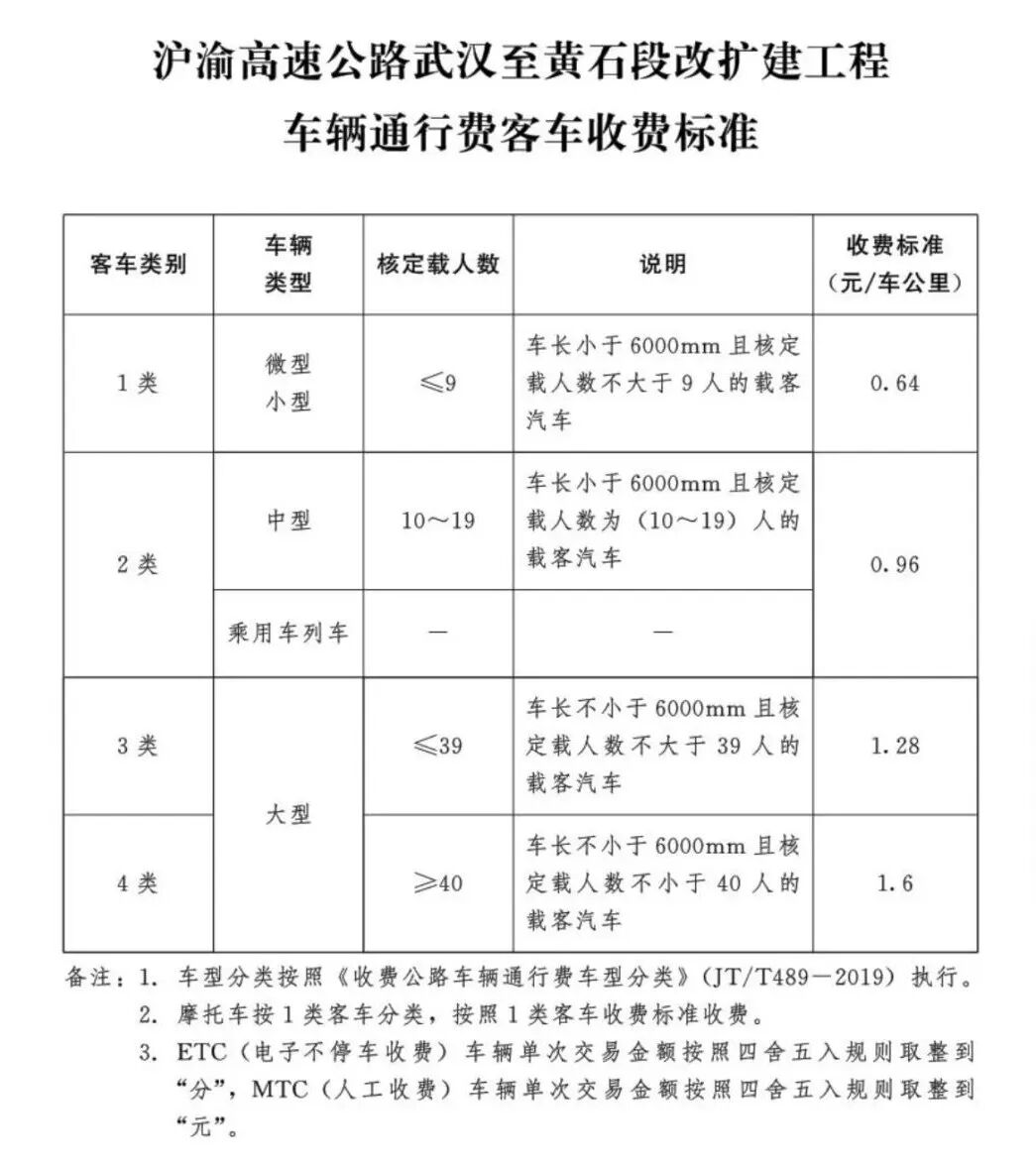
改扩建后,武黄高速收费标准:小车0.64元/公里
1月28日,湖北省人民政府网公布《关于沪渝高速公路武汉至黄石段改扩建工程设站收费有关事项的批复》,1类客车0.64元/车公里,1类货车0.5元/车公里,收费期暂定29年6个月,自通车收费之日起计算。




请输入验证码